更新时间:2026-01-23 23:37:02 浏览: 次
本文摘要:
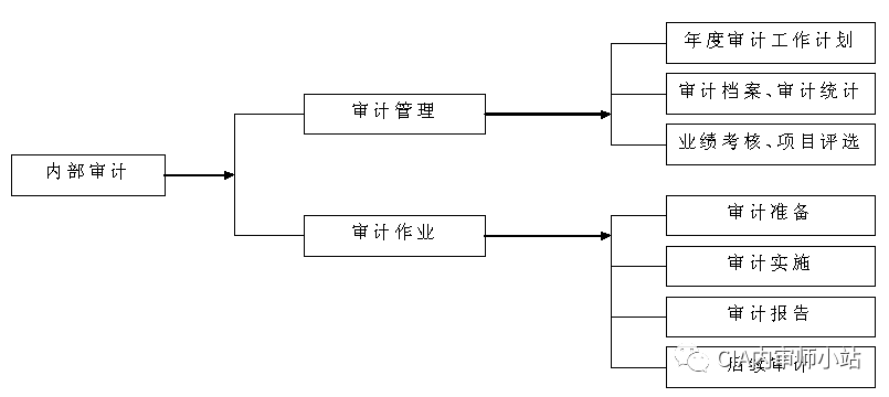
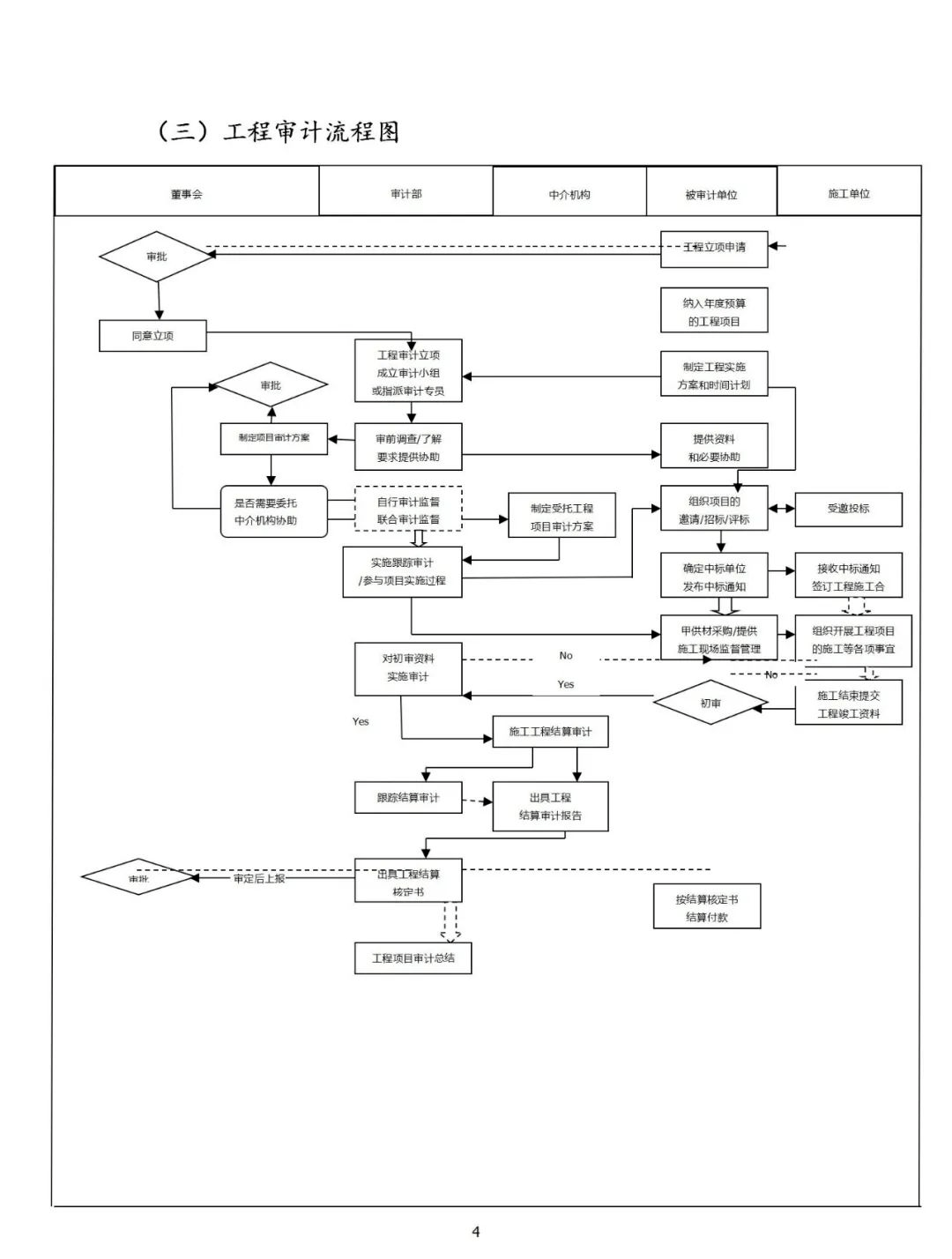
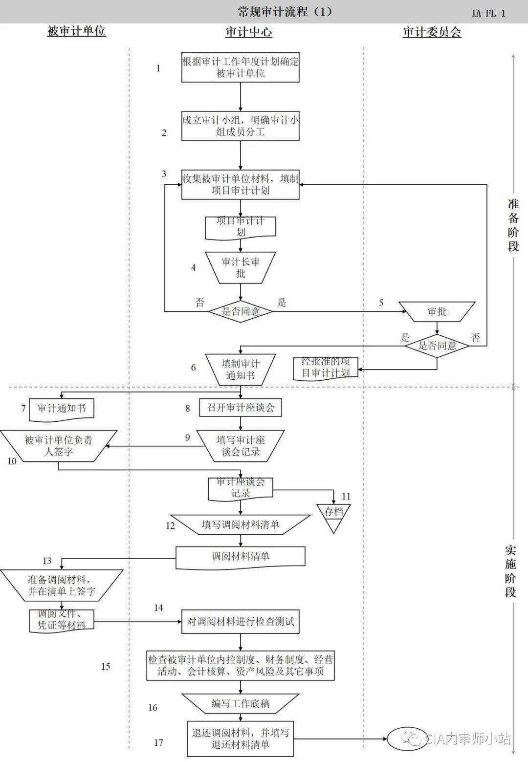
内部审计事情流程图(规范一)
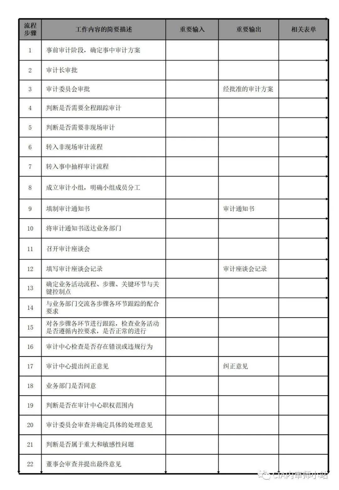
内部审计事情流程图(规范二)
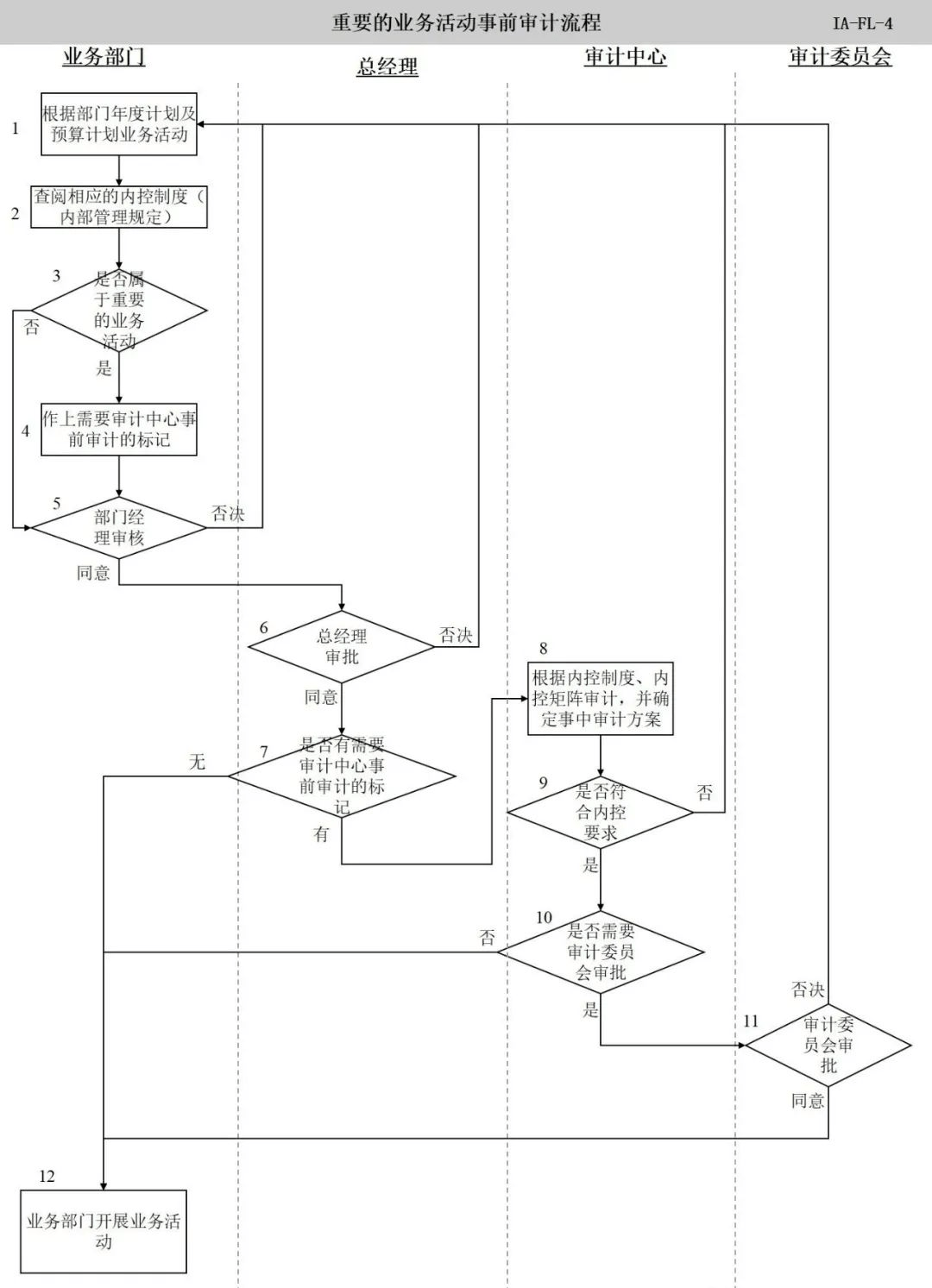
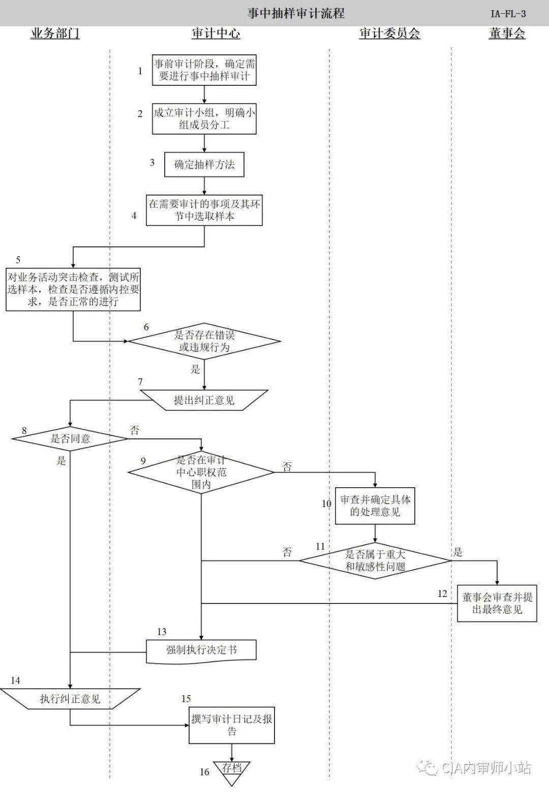
内部审计事情流程图(规范三)
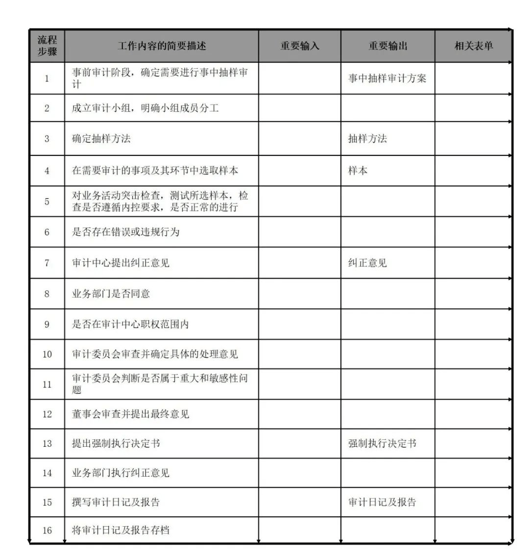
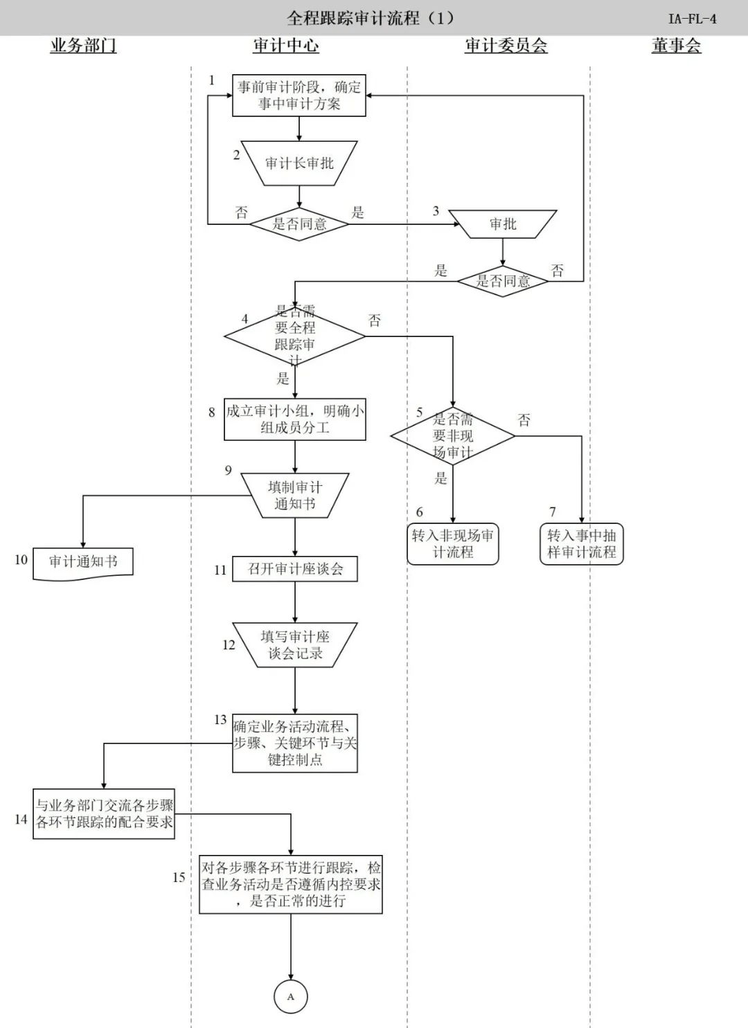
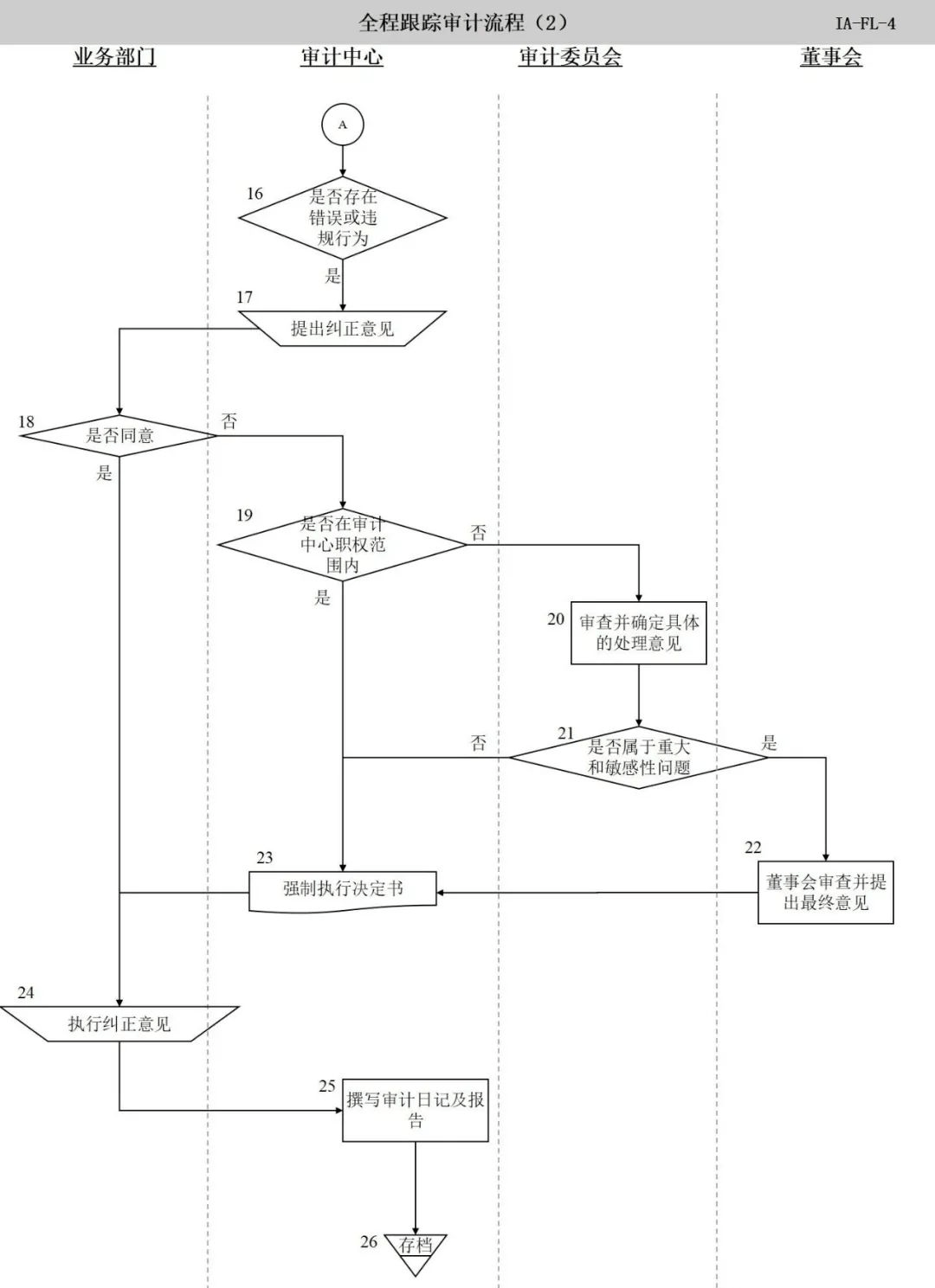
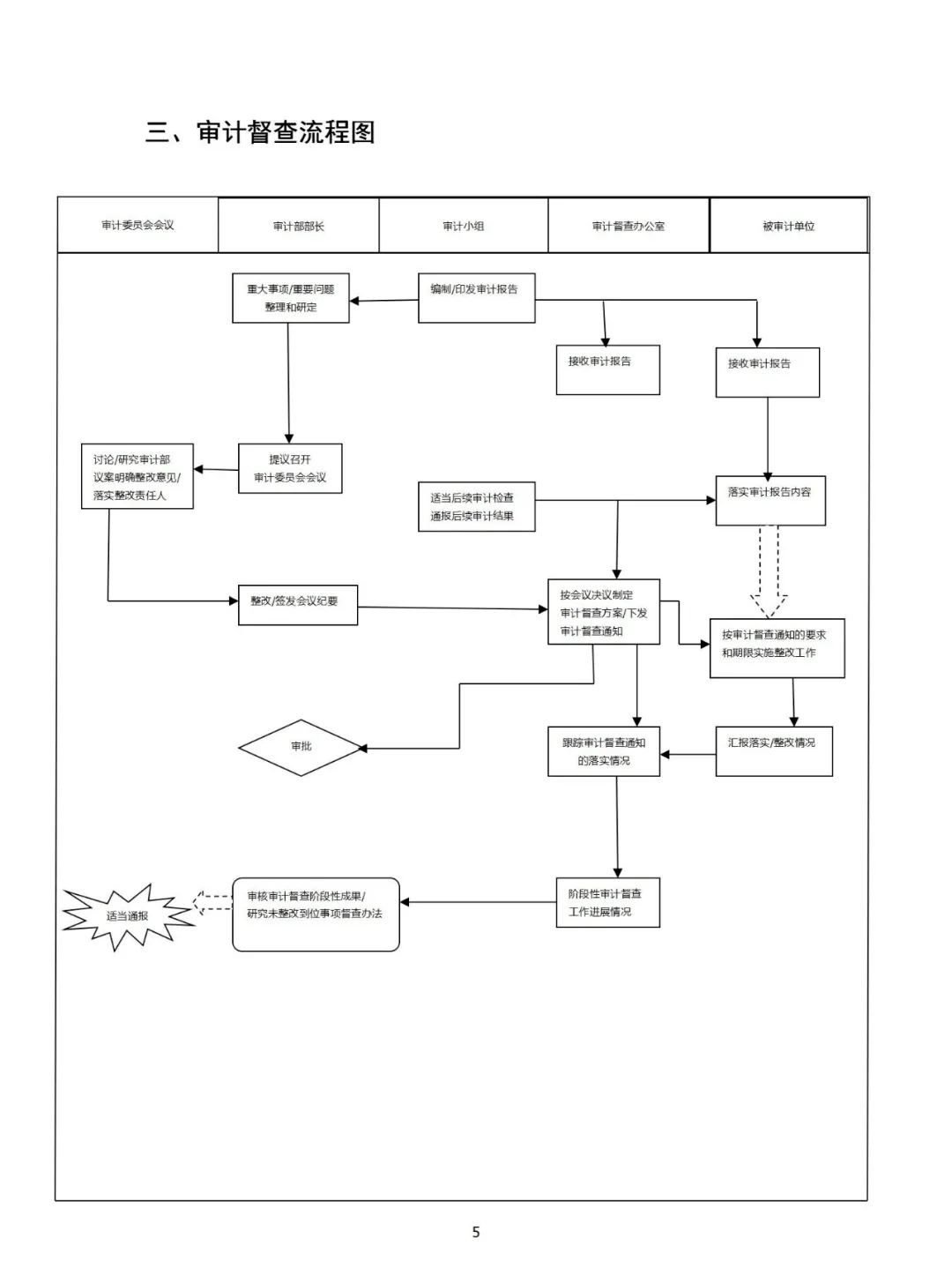
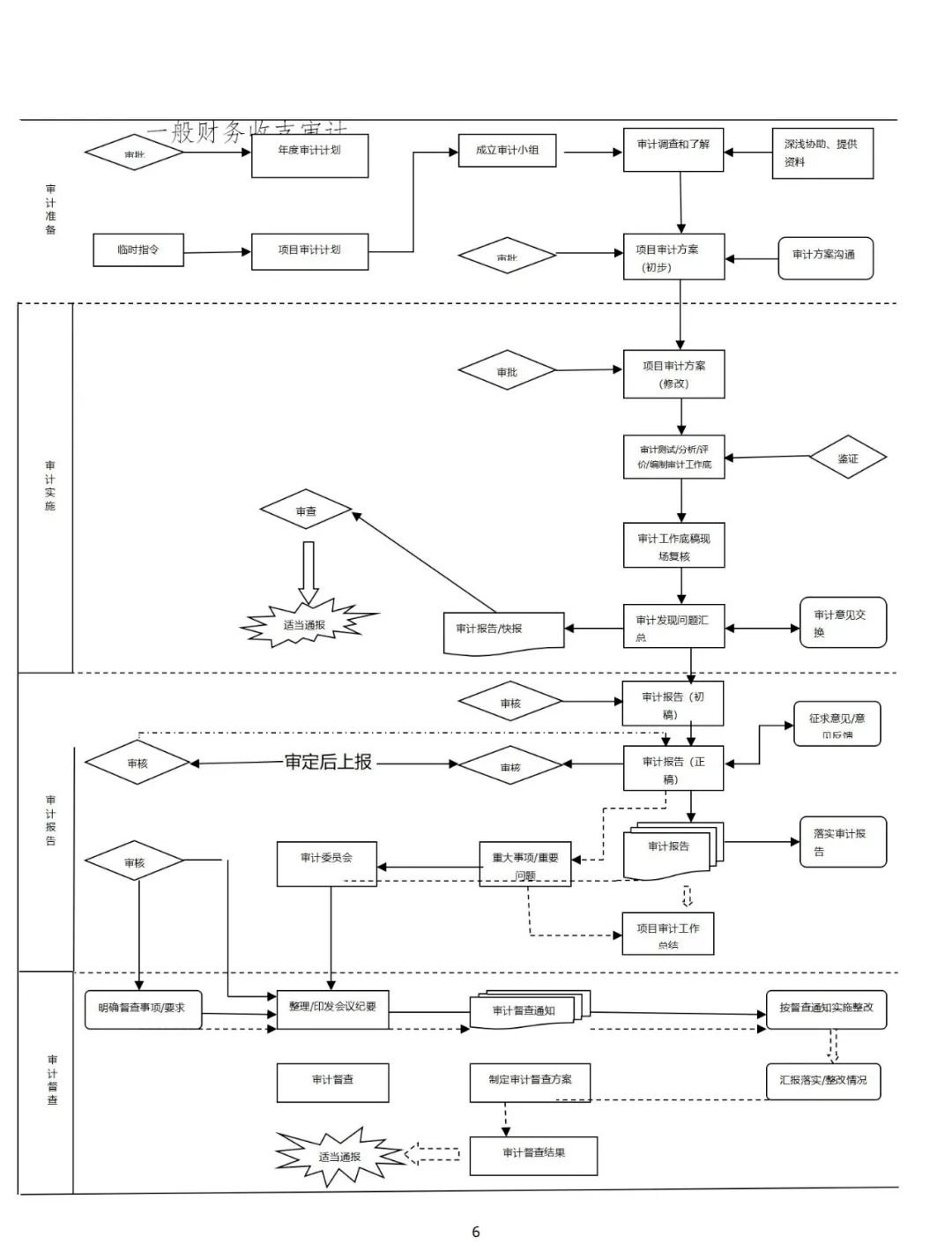
内部审计事情流程图(规范四)
开放CMA免费试用每日限额10
版权属于原作者,我们尊重原作者的知识和成果。

内部审计事情流程图(规范一)
内部审计事情流程图(规范二)
内部审计事情流程图(规范三)
内部审计事情流程图(规范四)

开放CMA免费试用每日限额10
版权属于原作者,我们尊重原作者的知识和成果。如有版权异议,请联系本平台,我们将立即处理处罚!
单击[阅读原文]接受CMA体验课程
本文来源:中央情报局内部审计站
。本文关键词:太阳成tyc7111cc,tyc7111cc太阳成集团,太阳成tyc7111cc官网
本文来源:太阳成tyc7111cc-www.longze-gj.com


